
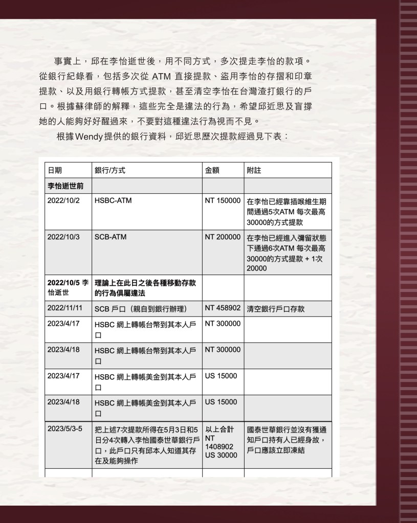
筆者寫完<「療傷」是虛,「奪產」是實 — 評邱近思的《我與李怡》>(以下簡稱「邱書」)一文後,本以為在客觀事實面前,是非對錯已經十分明顯,無需再跟進,不料先是殷惠敏先生賜我鴻文<別鬧啦!程翔先生>(以下簡稱「殷文」),繼而邱本人又對Wendy (李小蕾,李怡長女) 發表了8點回應,(全文詳見台灣《上報》2025年4月1日),並且向她的支持者發放一封李怡與女兒Wendy的私人信件,用以證明女兒的不孝,令他們紛紛發文譴責女兒(見蘇賡哲4月20日臉書及其留言)。必須指出,這是她擅自登入李怡平板電腦後偷窺到的李怡私人信件,並把它公開,其行為本身十分缺德。這些發展使我驚嘆原來邱近思及其朋友們,都可以罔顧其自我暴露奪產的心態(見諸《我與李怡》・ <遺憾>一章),無視其藉公開李怡私隱來威脅兩個女兒的敗德,更不理會其擅自提取銀行存款構成刑事罪嫌的劣行而仍然盲撐她。嗟夫,《荀子・性惡篇》有之:「今與不善人處,則所聞者欺誣、詐偽也,所見者污漫、淫邪、貪利之行也,身且加於刑戮而不自知者,靡使然也。傳曰:『不知其子視其友,不知其君視其左右』。靡而已矣!靡而已矣!」荀子這番話,前半段用在邱近思身上,後半段用在殷先生及其一類的支持者身上,都十分貼切。































#可以休矣邱近思 #邱近思 #詐騙 #盗取 #偽造文書 #刑事調查 #國泰世華銀行 #蔡慧玲 #蘇家宏 #邱近思 #我與李怡 #責任編輯 #黃瑾瑜 #初安民 #李怡遺產案 #程翔 #李怡 #失敗者回憶錄 #李小蕾 #李小蓓 #照顧者阿安 #消失的檔案